Rabu, 31 Oktober 2018

V-ID ICO- Dokumen Validasi Bedasarkan Blockchain


Halo semuanya, Kita tahu sekarang adalah era global dengan teknologi yang berkembang cepat salah satunya dalam mata uang digital (Cryptocurrency) semakin banyak mata uang digital yang orang harapkan dari proyek proyek crypto dengan ide dan konsep dari proyek yang sukses salah satunya adalah Project from Platform V-ID Proyek memiliki ide Blockchain yang dikembangkan untuk validasi.

Apa itu Platform V-ID?

V-ID adalah kandidat Platform Validasi Powered Blockchain terbaik untuk menjadi solusi standar de-facto untuk penipuan dokumen.
Dengan sistem blockchain yang dikembangkan dari platform V-ID, ia menyediakan layanan yang menggunakan prinsip umum dan tepercaya untuk memungkinkan validasi dan verifikasi untuk setiap file digital agar aman dan dapat diketahui oleh penerbit mana pun. karena blockchain tidak berubah dan transparan dalam kemajuan platform.

Organisasi penerbit / penerbit dapat mendaftarkan file apa pun melalui proses verifikasi Platform V-ID. Hal ini dapat mempertimbangkan keaslian dokumen dalam beberapa detik sangat berguna dalam kepalsuan apakah itu asli atau tidak dan juga untuk verifikasi tidak memerlukan biaya. Platform V-ID tidak menyimpan salinan file yang diperiksa dan karena itu mudah memenuhi rekomendasi Perlindungan Data (GDPR). sangat berbeda dibandingkan dengan proyek skala besar WIDIDI biasa, V-ID adalah layanan unik dengan konsep terstruktur dan skalabel.

Platform V-ID akan terus berkembang Selama 3 tahun ke depan, V-ID akan berubah menjadi pemimpin pasar di dunia kripto dalam perlindungan file penipuan, serta SSL untuk koneksi internet yang aman dan ramah lingkungan. V-ID Utility Token menawarkan nilai tambah konkret dalam mengidentifikasi organisasi penerbit, menyimpan sidik jari digital dalam kontrak cerdas dan proses pembayaran untuk memvalidasi.


Bisnis Amerika kehilangan lebih dari $ 50 miliar per tahun, angka statistik yang tidak dapat diabaikan. Kenaikan penipuan dapat dikaitkan dengan titik sentuhan manusia dan manipulasi dokumen perusahaan. Anda lihat, Saat ini, bisnis menggunakan dokumen yang sudah diberi nomor seperti nomor seri buku cek Anda untuk mencegah penipuan, prosedur yang sama ini masih digunakan dalam penerimaan penjualan, sertifikat, dan laporan perusahaan.

Penomoran berurutan dari dokumen memiliki ruang untuk eksploitasi dan ini telah menjadi titik sentuh untuk penipuan ketika datang ke eksploitasi dan manipulasi dokumen. Teknologi telah maju dan bisnis telah mulai menggunakan dokumen digital untuk mencatat catatan transaksi dan operasional mereka. Perangkat lunak disesuaikan untuk penyimpanan catatan tetapi tidak memiliki ruang untuk perlindungan penipuan, mereka termasuk QuickBooks dan dokumen kata antara lain, metode pemrosesan teknologi data ini telah membuatnya lebih mudah dan efektif untuk memproses transaksi dan merekam dokumen, perangkat lunak yang digunakan dapat dikesampingkan dan mengubah rincian dokumen untuk menguntungkan manipulator dengan cara curang.


TEKNOLOGI V-ID.


V-ID adalah solusi untuk mencegah penipuan dokumen, yang didukung oleh pengguna teknologi blockchain platform akan dapat memvalidasi dan memverifikasi keaslian file digital apa pun. Ini akan membuat tidak mungkin untuk membuat perubahan dalam dokumen dalam rantai antara pencipta dan penerima karena dokumen akan diunggah ke catatan terstruktur ledger yang tidak dapat diubah. V-ID 18 www.v-id.org | V-ID © 2018 Proses V-ID relatif sederhana pencipta dokumen mengunggah dokumen asli di V-ID sebelum mentransfer dokumen ke penerima, dokumen dapat melewati beberapa titik kontak tetapi ketika mencapai penerima ia akan dapat memverifikasi dokumen menggunakan V-ID untuk melihat apakah ada perubahan yang dilakukan pada dokumen.

V-ID dapat digunakan untuk memverifikasi semua jenis dokumen digital seperti sertifikat perguruan tinggi, laporan bisnis, dokumen hukum, rekaman video, dan jejak audit di antara file digital lainnya.

Cara kerja V-ID Platform.
Pencipta akan dapat mengunggah dokumennya pada platform V-ID di mana ia akan didigitalkan dengan teknologi blockchain dan semua rincian dokumen yang tercatat di buku besar yang didistribusikan blockchain, rinciannya dicatat dalam blok yang digabungkan dengan blok lain yang membentuk rantai, jika blok yang berisi data diubah rantai akan menjadi tidak valid. V-ID menggunakan tanda tangan digital untuk melacak buku besar digital dan jika ada perubahan yang dibuat, V-ID akan dapat mendeteksi setiap perubahan yang dibuat oleh setiap aktivitas pengguna. Penerima dapat mengunggah dokumen untuk memverifikasi apakah ada perubahan yang dilakukan sejak unggahan asli.
Solusi Teknologi VID.

Bisnis akan dapat menggunakan langkah-langkah pencegahan untuk mendokumentasikan penipuan menggunakan platform V-Id yang didukung oleh teknologi blockchain, rincian dokumen akan dicatat pada blockchain oleh pencipta yang memungkinkan catatan menjadi perubahan t berubah. Rekaman akan dienkripsi dan dicap dan dikaitkan dalam rantai.

Catatan pada blockchain akan membantu bisnis memvalidasi dan memverifikasi kepemilikan dokumen, metode tradisional verifikasi dan otentikasi dokumen dokumen rumit dan kurang transparan, melalui penggunaan dokumen platform V-ID akan memiliki asal karena kekekalan V-ID buku besar didistribusikan didukung oleh teknologi blockchain.

Keberlakuan V-ID dalam bisnis Anda.
Bisnis dapat memanfaatkan platform -ID untuk menyederhanakan verifikasi dokumen dan validasi mereka untuk memblokir celah yang digunakan penipu untuk menyembunyikan perilaku penipuan mereka melalui perubahan dokumen dan penghapusan data dalam dokumen digital. Penipu telah mengubah dokumen bisnis dan membuat dokumen baru untuk keuntungan mereka sendiri di antara rantai nilai dari pencipta ke penerima.

Bisnis yang menggunakan platform V-ID akan dapat mencegah penipuan melalui rantai nilai transparan antara pencipta dan penerima.


Informasi lebih lanjut:

Situs web: https://token.v-id.org/
Whitepaper: https://token.v-id.org/page/v-id-business-white-paper.php
Telegram: https://t.me/vidtoken
Twitter: https://twitter.com/v_id_blockchain
Facebook: https://www.facebook.com/vidtoken/
ANN-Thread: https://bitcointalk.org/index.php?topic=4918204

Penulis : assyfa
Bitcointalk: https://bitcointalk.org/index.php?action=profile;u=1348503
ETH: 0xCa53A32ab48cF8bA4eC4A494bA4e95ceC26Fe71d

Senin, 29 Oktober 2018

ALPHA-ENZO - PLATFORM BASED ON THE REVIEW OF THE BLOCKCHAIN INTRODUCTION TO APROSIATED QUICK RECOGNITION.


INTRODUCTION
The #blockchain framework is encountering a fast acknowledgment and additional appropriation. Numerous ventures have seen its advantages, abilities, and possibility to enhance their activities, so they are embracing the innovation. Because of the wasteful aspects of the concentrated arrangement of running an industry which various ventures are utilizing now, bunches of businesses sort for a superior arrangement which will enable them to guarantee the proficiency of their tasks. The #blockchain is a completely decentralized framework which is, truth be told, the response to the supplications of most businesses who were searching for an exit plan. The #blockchain innovation has truly realized an incredible transformation in the different parts of the economy where it has been utilized by guaranteeing the clarity of activities, effectiveness, and speed in the framework with the guide of its advances.

The motivation behind why the advanced positive thinkers appear to have a kind of high seek after #cryptocurrrencies is because of the possibilities that are clearly present and unmistakable to individuals. This implies regardless of all chances, the framework will discover it's way into flawlessness and Alfa-Enzo is one of the main platforms to get this going. While the issues confronting the framework wait, Alfa-Enzo has risen exactly at the ideal time to dissolve them and completely patch up the exercises of the #blockchain with the utilization of the advanced resources.

ABOUT ALFA-ENZO?
This is a blockbuster platform which has a one of a kind answer for the issues that have been confronting the advanced network. It has the essential frameworks expected to convey this to the real world and is slanted to redoing the framework for clients advantage. The dreams of Alfa-Enzo incorporate the better use and trade of #cryptocurrencies as opposed to being put and permitted to progress in esteem. It plans to make it as helpful as the Fiat monetary standards. It tries to make exchanging exceptionally basic and reasonable in expense or charges and open clients to an opportunity to make utilization of helpful dApps which is needful for a portion of their exercises.

THE ENZO OPEN NETWORK (EON)
The Enzo Open Network which is abbreviated as EON is an exceptionally circulated commercial center in the platform and it put a noteworthy job in the points of Alfa-Enzo. One of its motivation is to build the worldwide worthiness of the blockchain arrange and furthermore reform the exchange benefits and in addition the shared cooperation among clients. With its commitment, there would be powerful everyday activities done exceptionally by clients and it will make clients ready to communicate well with the given information.


DISTINGUISHING FEATURES OF EON
There is an Infinite Personal Chain (IPC) of the framework which gives clients the road to deal with every one of their information and stands as a very much characterized and anchored entry. One more of the element is the uncommon Proof of Activity. This element is an entire arrangement of the PoW and PoS in charge of the arrangement of full straightforwardness and interoperability of exchanges for the clients. All the more thus, it's brightness make a t feasible for clients to win tokens as they have an impact in the ecosysttem.

At last, Alfa-Enzo highlights a medium of encryption for visits and all kind of discussion between clients. This component is in charge of the arrangement of 100% security and assurance of the classified data of clients.

ABOUT THE TOKEN
This platorm functions viably with the ENZO token assuming its unmistakable job as well. Clients have the benefit to utilize ENZO token amid exchanges and furthermore as a method for installment in the platform. Additionally, all profits are made through it.
Token: NZO
Standard : ERC20
Platform : Ethereum
Token Supply :21,000,000,000

END
Using Alfa-Enzo and its one of a kind commitment to the digital ecosystem, an adjustment in task will be accomplished and numerous issues which confront the framework will be managed to give clients the full favorable position to upgrade the intensity of the #blockchain in every one of the circles of life.

Links to the project:

Article author: assyfa
0xCa53A32ab48cF8bA4eC4A494bA4e95ceC26Fe71d

Smilo describes the Smilo consensus mechanism called the Smilo BFT + protocol


In the 'Smilo explained' series we will explain the technology and choices that define the Smilo Platform in an accessible way. In this article of Smilo explained we are going to collaborate on Smilo’s consensus mechanism called the Smilo BFT + protocol. This protocol ensures fully secure, scalable, quick, and sustainable transactions.

https://smilo.io/

The blockchain core of the Smilo platform contains several features which make it truly unique. These features have been implemented by several advanced techniques and algorithms. One of these algorithms is our consensus mechanism which is based on the popular Byzantine fault tolerance (BFT) protocol.

Before elaborating on Smilo's exclusive and improved consensus mechanism, we will explain why a blockchain needs a consensus mechanism, and we will elaborate on the BFT standard consensus protocol.

Consensus mechanism
Every blockchain has at least is similar aspect known as the distributed ledger. A distributed ledger contains a number of previous transactions that have been conducted on the specific blockchain. It is known as a distributed ledger because it is not stored in one central location. In fact, the ledger is a network of computers around the world. For this system to work, this is the most effective network with the content of the ledger, and this is the job of the consensus mechanism.

The objective of a consensus mechanism is to confirm that the information being added to the ledger is valid. This ensures that the block will always be up to date, which is double spending and other unreasonable behavior.

Byzantine Fault Tolerance
In 1982, Leslie Lamport, Robert Shostak, and Marshall Pease published a paper named 'The Byzantine Generals' Problem. 'This problem' which was first published in 1975.

Two Generals ’Problem
In 1975 Akkoyunlu, Ekanadham and Huber describes where two divisions of the Byzantine scenario are located just outside an enemy city. Each division of the Byzantine army is commanded by its own general, and they can communicate with each other through a messenger. After observing the enemy, they must decide upon a common plan of action.

The generals have to decide whether to attack the enemy, or retreat to their base. One of the generals might want to attack, while other prefer to retreat. However, it is critical that you agree on a common decision, since the separate positions are not enough to attack the enemy on their own. A half hearted attack by one general would be worse than a coordinated attack or a coordinated retreat.

As the intention of one of the generals, they must decide upon the same plan of action.

This Two Generals' Problem has been proven to be unsolvable, until 1982.

The Byzantine Generals ’Problem
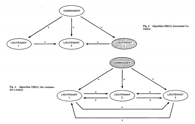
In 1982, Leslie Lamport, Robert Shostak, and Marshall Pease published their paper named 'The Byzantine Generals' Problem. In this paper, they changed to include more than two generals. This creates a new complication where one or more generals can act as a traitor in this situation. But how do we solve this problem? Well, first we agreed on generals is appointed as a commander, while the other generals were degraded to lieutenant's.

To achieve consensus, the commander and every lieutenant must agree on the same result, so they either have to attack the enemy, or retreat to their base. It is intended as follows:

A commander has to order to lieutenant meaning that:

- Lieutenant’s loyal all will obey the same order.

- In case of a loyal commander, evert loyal lieutenant will obey the commanders order.

Even if the commander is considered as a traitor, the lieutenant will still have to achieve consensus. This is taking a majority vote, and the consensus will be based on the majority of votes which the lieutenant observes.

Theorem: for any number of m, OM (m) reaches consensus algorithm if there are more than 3m generals and at most 1m traitors.

This implementation of the algorithm can reach consensus as long as 2/3 of the actors are honest. If the traitors are more than 1/3 of the actors, consensus is not reached. As a result of this, the armies did not coordinate their attack and the enemy wins the battle.


Where:
m = 0 → No traitors, each lieutenant is loyal.

m> 0 → Each lieutenant's final choice comes from the majority of all lieutenants' choices


Smilo BFT + with Smilo’s Proof of Resources and Time
Smilo platform faces same challenges, while adding a few extra. Smilo is an open and permissionless platform, every owner's meaning can be either commander or a lieutenant. Considering this, the Smilo network will have thousands of actors, which could all be potential traitors.

As the network size increases, Smilo will have to able to scale proportionally. To accomplish this, we decided to structure our network. Click here to read more about the network.

99.9% consensus
Although we will always need more than 66% consensus with Smilo BFT +, a node will never add a block to the chain when this block has been declined. Moreover, even when more than 66% of the node approves a block, Node A declined the block, Node will not be the block to the chain, nor will the follow-up block add this block to the chain.

All Smilo Clients (like the API, Full Wallets, etcetera) are able to verify both blocks and transactions, providing a two-factor authentication for light clients. Clients can validate if it is connected to "Good actors" or "Bad actors", depending on the blockchain hash, and therefore choose transaction to a Good or Bad actor.

Since Smilo BFT + Blacklists are 'Bad actors', each Bad Actor will become an orphan / bad chain (fork). Besides, considering the fact you need 10,000 Smilo to act as a node, an attack is needed.

This makes Smilo 99.9% secure against sibling attacks. A real attack is therefore only possible with 100% "bad actors".

References
Demicoli, C. (2017, June 10). Byzantine Fault Tolerance. Retrieved on 17 August 2018, from https://blog.cdemi.io/byzantine-fault-tolerance/

Konstantopoulos, G. (2017, 1 december). Understanding Blockchain Fundamentals, Part 1: Byzantine Fault Tolerance. Retrieved on 17 August 2018, from https://medium.com/loom-network/understanding-blockchain-fundamentals-part-1-byzantine-fault-tolerance-245f46fe8419

Schumann, T. (2018, April 5). Consensus Mechanisms Explained: PoW vs. Post. Retrieved on 17 August 2018, from https://hackernoon.com/consensus-mechanisms-explained-pow-vs-pos-89951c66ae10

Be part of the Smilo hybrid blockchain movement!

Join our Telegram, Twitter and follow us on other social media for the latest updates! Medium | LinkedIn | Facebook | Reddit

For more information about the Smilo Platform check out our;

Website: https://smilo.io/
Whitepaper: https://smilo.io/files/Smilo_White_Paper_Latest.pdf
ANN Thread: https://bitcointalk.org/index.php?topic=5039760.0
Twitter: https: // twitter .com / SmiloPlatform
Facebook: https://www.facebook.com/SmiloPlatform/
Telegram: https://t.me/SmiloPlatform

Bitcointalk profile ( assyfa ) https://bitcointalk.org/index.php?action=profile;u=1348503

0xCa53A32ab48cF8bA4eC4A494bA4e95ceC26Fe71d

Sabtu, 27 Oktober 2018

ETHERSHIFT - services to quickly and easily exchange ERC20 tokens



Hello Everyone, join the ETHERSHIFT project or you are interested in joining the ETHERSHIFT project, it's worth reading that can help you find information that might help you in seeing their vision and mission during the ETHERSHIFT project.

Ethershift is a service that allows users to quickly and easily exchange different ERC20 tokens at the market level minus costs, without having to go through the hassle of registering on exchanges, or learning how to use decentralized exchanges such as IDEX. Decentralized exchanges such as IDEX are remarkable, but many crypto currency investors feel that they are too complex, and therefore many large projects never get the exposure they deserve. Ethershift is making the process of obtaining the best and newer tokens than before.

Ethershift does not have an account, collects 0 customer data, and does not do KYC.

Here's how Etershift works:
To exchange tokens, users send values ​​to a special address (indicating the type of token they want to receive again) and the value exchanged will be sent back to them at the address they sent the original token.
This user experience is implemented by fulfilling exchanges using a hot wallet, and then reflects trades (at the equivalent expected level) on exchanges, and periodically rebalances the exchange / hot wallet.
Ethershift takes a profit cut (half in the form of input tokens, half in the form of output tokens) to calculate the risk of changes in exchange rates. Third parties can integrate Ethershift into their own systems and receive a 50% discount on profits through the Ethershift API.

Back-end services are applications written in Node JS, running on Amazon EC2. To access the Ethereum network, the complete node is installed on the server, and the back-end service

The service will provide the following API to the front-end website:
1. ListSupporrtedERC20Tokens(): Returns a list of supported ERC20 tokens and “ETH”.

2. GetNewConversionAddress(token_name, profit_share, profit_address): Generates a new Ethereum address for converting value into the token with name token_name. A profit_share (value between 0 and 1) fraction of the profits generated by this address will be set aside to be sent to profit_address once the value crosses some threshold.

3. GetThirdPartyProfitBalance(address): Returns the unsent profit-sharing balance earned by the address.

4. GetHotWalletBalances(): Returns the current hot wallet balances for each token.

5. GetExchangeBalances(): Returns the balances for each token at each exchange.

The service will have the following configuration options:
1. A list of supported ERC20 tokens plus “ETH”.

2. HardwareWallet: An address where profits are sent once they surpass a threshold.

3. ProfitSendThresholds[ERC20 or “ETH”]: A threshold value for each supported ERC20 token (and “ETH”).

4. ProfitCut: A value between 0 and 1 specifying the fraction to be saved as profit.

5. ThirdPartyProfitCut: A value between 0 and 1 specifying how much of the overall profit gets sent to third parties (with the remainder going to Ethershift).

6. ThirdPartyProfitSendThreshold[ERC20 or “ETH”]: A threshold for each ERC20 token and ETH. Third parties’ profits get sent out once they cross these thresholds.

7. IdealHotWalletAmount[ERC20 or “ETH”]: An ideal amount of each token to keep in the hot wallet and exchange wallets. The system will keep the actual amounts between half and 1.5x the ideal value. The system will be seeded with this amount of each token once for the hot wallet, and again for each exchange. So, to support N2 exchanges, the system needs N times the ideal amounts of each token. The ideal amounts is based on the observed trading patterns, so that the exchange/hot wallets don’t get depleted faster than they can be rebalanced.

The database will store (among other things):
1. A list of Ethereum addresses, and for each one:

a. The name of the ERC20 token (or “ETH”) that any value sent to this address should be converted into.

b. For each ERC20 token (and “ETH”), the current balance of the third-party’s profit earned by the address.

c. For each ERC20 token (and “ETH”), the current balance of Ethershift’s profit earned by the address.

d. The third party’s address that profits will be sent to.

We organize the back-end’s implementation is as follows:
Exchange Objects (1 or more instances)

Exchange objects are abstractions of an ETH/ERC20 token exchange. They control the balance stored on those exchanges and are the path through which the rest of the application makes trades, deposits, and withdrawals.
An Exchange object provides the following API.

GetBalance(token): Returns the balance of the token held at this exchange.

EstimateRate(tokenA, tokenB, tokenAvalue): Conservatively estimates the amount of tokenB that can be bought with tokenAvalue of tokenA in the near future. Returns an error if there isn’t enough tokenA balance on the exchange to actually carry out the trade.The internal implementation buffers trades before they are made, so it will take those outstanding orders into account. It will also take into account the exchange’s deposit/ withdrawal/trading fees and gas prices, so that it represents the rate you would get if you deposited tokenAvalue of tokenA into the exchange, made the trade, and then withdrew it (paying for gas and possible fees to the exchange in each of these steps).

MakeTrade(tokenA, tokenB, tokenAvalue): Using the balance on the exchange, buys tokenB with tokenA at the best rate currently available, returning the amount of tokenB that was bought. Of course there can be no guarantee, but every effort should be made to ensure the exchange rate is better than what was returned by EstimateRate(), as long as EstimateRate() wasn’t called too far in the past. Despite the effort, the trade might still happen at a worse rate. To be safe we have multiple asynchronous calls happening at once.

Other functions for re-balancing the wallets.

All of the exchanges’ balances will be seeded with an IdealHotWalletAmount of each token. hot wallet. The wallet on the server will be seeded with the IdealHotWalletAmount amount of each token. A service watches for tokens being sent to the Ethershift addresses (waiting for at least 12 confirmations. For each of these transactions, it executes all of the following actions before processing any more deposits:


  • Identifies the desired output token type, based on the address the tokens were sent to.
  • Keeps a ProfitCut/2 fraction of the value in the hot wallet, and updates the profit balances in the database (according to ThirdPartyProfitCut).
  • Asks all of the exchange objects for their exchange rate estimate between the desired pair of tokens and amount sent in, and picks the best one.
  • Launches an asynchronous MakeTrade call on the Exchange’s API.
  • Sends the expected output of the trade back to the user (at the address they sent the original tokens from) from the hot wallet, less a ProfitCut/2 fraction, and updates the profit balances.

If the call to MakeTrade returns failure, then it goes back to step 1. If the call returns failure more than 3 times in a row, it sends an email alert for manual intervention. If the call succeeds and the rate is worse than what was provided to the user, it sends an email alert.

It’s important that steps 1-4 are not run in parallel for different deposits into Ethershift. This is necessary to get the safest exchange rate estimates, because EstimateRate may make use of outstanding calls to MakeTrade.

It’s possible for there to not be enough balance in the hot wallet or the exchange wallet for these steps to go through. If that happens, it sends an email alert (it’s an indication that IdealHotWalletAmount is too small for that token), and add the transaction to a queue to be retried later.

The Exchange object’s EstimateRate includes all of the costs of depositing into the exchange, making the trade, and then withdrawing the trade. So, Ethershift will still be profitable even if every trade triggers an individual deposit and withdrawal into the exchange. However, gas can be saved by waiting until any of the wallets fall below their IdealHotWalletAmount/2 or rise above their IdealHotWalletAmount*1.5.

If there is only one exchange being used for any given coin, then (assuming not too much variability of the exchange rate) the balances in the exchange will mirror the balances in the hot wallet: if the hot wallet gives away 1ETH for 5TOKENS, the hot wallet will be sitting at (-1ETH, +5TOKENS), and after the exchange goes through the exchange’s balances will be at (-5TOKENS, +1ETH). With one exchange, the hot wallet’s balances will drift too far away from the ideal amount precisely when the exchange’s balances do, too.
And so, with only one exchange, it’s easy to guarantee that no deposit or withdraw to/from the exchange is ever less than IdealHotWalletAmount/2. If this were the case, then the exchange’s EstimateRate could provide a better rate by assuming that deposits and withdrawals are batched into transactions with minimum amount IdealHotWalletAmount/2 (since this would use less gas than making a deposit/withdraw for each trade).

When there is more than one exchange, the trades will be distributed over multiple exchanges. It’s possible for one of the hot wallet’s balances to drift far away from the ideal value while all of the exchanges’ balances are still within an acceptable range. The way to bring the hot wallet’s balance back near to the ideal value is to make deposits and withdrawls that can be smaller than half of the ideal value. In order to avoid even more valueshuffling between the different exchanges, the hot wallet re-balancing comes from the same exchange that the trade happened on. So, in the
worst case, N small trades totaling IdealHotWalletAmount/2 are distributed over all N exchanges. The hot wallet then only needs to be rebalanced, which would require N deposits and withdrawals, one for each trade. This is why, to support multiple exchanges, EstimateRate needs to factor in the full cost of depositing, trading, and withdrawing.

It’s also possible for an exchange’s balance to drift too far while the hot wallet’s balances are still in the acceptable range. This would happen when, for example, ExchangeA provides the best rate when buying TokenB with TokenA and ExchangeB provides the best rate when buying TokenC with TokenB. If the incoming orders for TokenA->TokenB roughly match up with the incoming orders for TokenB->TokenC, then the hot wallet’s TokenB balance will remain in the ideal range, but ExchangeB will develop a deficit of TokenB.

As we progress, we will do a lot of fine-tuning of the IdealHotWalletAmounts and the algorithms for distributing trades and re-balancing the wallets to find the most profitable middle-ground between “we’re forced to use one exchange’s rate but deposits and withdrawals will always be amortized” and “we can pick the best exchange rate from any of N exchanges, but we’re reducing the amount of deposit/withdrawal amortization.” The Ethereum wallet is seeded with some ETH to pay the gas for the transactions. The back-end service sends notifications to an email address when the balance is running low and needs to be replenished.

A separate EC2 instance will host Ethershift’s user-facing website. This website will show users the addresses (with QR codes) they should send tokens to in order to make exchanges. It will also have an affiliate account login system where users can log in and generate special addresses that will send them a cut of the profit anytime someone uses it. It will also allow access to the Ethershift API.

The websites has an administration panel allowing some visibility into what’s going on in the Ethershift backend server. For example, it can use GetHotWalletBalances() to show the current hot wallet balances, and other APIs will be added to view the transaction history, etc. The administration panel is a read-only view of what’s happening on the back-end, and will not be able to manipulate the back-end.

Since Ethershift fulfills its users’ trades before it can be certain of the exchange it will actually get, there is a significant risk that the exchange rate will worsen between the time Ethershift fulfills the user’s trade and when the Ethershift back-end makes the corresponding trade on an exchange. It’s also possible for the exchange rate to improve and it might even out in the long run, but nevertheless Ethershift should assume some of its cut of the profit will be going towards paying for these unprofitable exchanges. The back-end detects whenever it happens and make metrics available so that the exchange rate estimation algorithms can be improved.

The Ethershift servers and accounts (e.g. domain registrar, AWS, etc.) are set up and administered from a new laptop running Linux that is used exclusively for this purpose. The passwords to the accounts are randomly generated and stored on this machine. This helps prevent malware and criminals from gaining access to the servers. No software development, web browsing, or email viewing happens on this machine. The SSH private keys for accessing the servers, and the Tarsnap backup secrets, are generated on this machine and never leave it except in the backups. At least two encrypted backups of this laptop should are kept somewhere safe, with one of them off-site. We periodically check (using the administration laptop itself) that the backups are working properly and contain all of the important information. To reduce the threat of physical theft, we use full-disk encryption with a memorized password on the laptop, and fully power it off whenever it is not being used.

To reduce the risk of monetary loss, it is crucial for Ethershift’s design and implementation to undergo third-party security audits. Subtle bugs in the back-end service could result in downtime or token theft. Extra care must be taken to harden servers against attack. Full details on how we plan to harder our server are outside the scope of this document, but some general points can be made:

  • Two-factor authentication on all accounts (AWS, the domain registrar, etc.).
  • Each system is running on its own dedicated hardware, to avoid possible theft from cross-VM side-channel attacks.
  • All software on the servers, including the Ethereum node, must be updated regularly.
  • Disabling of all unnecessary services on the servers.
  • Don’t run anything as root unless it’s absolutely necessary.
  • Administer the servers with SSH, and turn password authentication off so that the only way to get in is to have the SSH private key. Only administer the servers from the administration laptop.
Ethershift Token
The Ethershift token is an ERC20 token that represents 50% of the gross fees collected by Ethershift. Each transaction that is made on any of the Ethershift products yields a 5% fee. The system automatically calculates the gross fee Ethershift collected after gas, and splits it into 2 wallets. One wallet is used for operating costs, salaries, legal, etc, and the other wallet is used to buy back Ethershift tokens.

Starting in 2019, each quarter 50% of all gross fees collected by Ethershift will go into buying the tokens back, and then burning them. We will buy them on other decentralized exchanges that list the Ethershift token as well as on Ethershift’s website at the fair market price. Once we have bought as many Ethershift tokens from the market as we can with the 50% of the fees collected, we will burn the Ethershift tokens by sending them to an invalid address such as 0x000000000000000000000000000000EthErShIFt. The burn will be public and will be easily verified on the blockchain. This model of buying back and burning will provide great buying support for the Ethershift token, and the quartler burns over time will greatly diminish the circulating supply of the tokens. The first Ethershift burn is March 31st, 2019.

The maximum supply of Ethershift tokens is 15,000,000. 3,000,000 Ethershift tokens are allocated towards marketing, promotions, giveaways, bounties, and advisers. 3,000,000 tokens are allocated for team members and early investors. 9,000,000 are availiable for sale in the 3 rounds of the Ethershift ICO. If any of the 3 rounds do not hit their specific hard cap, the remaining tokens from that round will be burned.

Here is the information that I present to you in finding information and knowing the ETHERSHIFT project currently being run by their team, if there is any error in explaining this article, do not worry, I have written to get accurate information. Information and of course you will be able to speak directly with or their team, at the link.

For more information and join ETHERSHIFT social media today please follow these guidelines:




communicates with it via the JSONRPC API. This service uses SQL databases to track profits.

Senin, 15 Oktober 2018

DESICO - The world's first physical device security token



Security tokens are physical devices that are used to access resources. There are limited electronik.Token. Used as an additive or as a password, instead it acts as an electronic key to access. sesuatu.Contohnya Including wireless key card, door lock, or in case of a customer try. Accessing an online bank account Using a bank that receives a token can prove that the customer is what they claim.

Some tokens can store encryption keys, such as digital signatures or biometric data, such as fingerprints. Some people can even store it. sandi.Beberapa Resistant to design or packaging damage, while others may include a small key board that will allow the arrival of a PIN code or a simple button to start building a routine. It can be on multiple displays to display that important number. dihasilkan.Desain Special features include a USB connection, an RFID function, or a Bluetooth wireless interface to transfer the serial number generated to the client.

Tokens can contain chips with different functions, from very simple to very complex, as well as multiple security. otentikasi.Token The easy way does not need to be connected to computer. Have a physical look at the user authentication, just enter the number shown on the token. masuk.Sedangkan Connect to Computers use wireless techniques such as Bluetooth. These tokens transfer key data to a local client or to the nearest access point.

One of the companies that develops security tokens is DESICO, the world's first platform to pull off buying and selling security tokens. hukum.Ekosistemnya Will disrupt global equity markets worth $ 155,000,000 by introducing a blockchain security token, https://www.desico.io/


The Desico platform will facilitate the issuance of digital security tokens directly in the first attempt tokenisasi assets and revenue available in the stream or other hybrid security token.Desico will provide the infrastructure. Perfect for the launch of ICO Security, Exchange Security, token control and transaction services with eMoney lisensi.Platform. Desico Will operate under the laws of the Republic. Crowdfunding is a member of the European Union and is part of the Euro.Undang Zone Act, allowing the ICO to raise funds by issuing tokens. keamanan.Desico Will be fully taken care of by the Bank of Lithuania. Under the control of the European Central Bank

Desico ecosystem functions will be supported by utility. Desico.Pemegang Token Token will be eligible to participate in the token security startup. Desico is launched on the platform in addition to exclusive rights. lainnya.Token It will also serve as a payment for all services related to the publication. ekosistem.Karena Investors and businesses will use the Desico Token.

In the further development of the project is to consider the problem of the ini.Masalah program that can be solved by the Desico:

1.Tidak secure infrastructure for issuing tokens
Solico-Solico will build legal infrastructure and therefore change the game to take out and trade. Desico Security Infrastructure Token It includes a platform for offering security platforms, exchange of security tokens and payment systems.

2. Lack of Liquidity of ICO Post
Solico-Solusi will carry out the exchange of security signals as an important part of infrastrukturnya.Pertukaran This will allow instant liquidity for each security token issued by any business that is displayed on the forum. It requires regulatory oversight. Desico.Pertukaran

3.liquidity to the ICO to convert assets into fiat currency secret
Solico-Solico will have a fiat payment system to crypto.Ini will allow Desico to make payments and manage payment accounts while using ICO-backed businesses. It will be able to handle Desico, owner of crypto and fiat them

Desico is special because security tokens are the next trend in the world of cryptography and Desico will spearhead the bill by becoming the first platform in the world to provide ICO with legal compliance as well. Clear rules and plans to issue security tokens in the EU and countries in the eurozone Member.

Benefits will be available for participating Desico investors: -
Investor protection, such as security investments.

ICO security confirmed
- Intuitive interface and investment tools.
Secondary security token from the market.
Free trade in exchange for Desico
- There are ecological rights and discounts at Desico.
-Token for ICO safety screening
The benefits for the Crypto community are as follows:

-One of the biggest problems facing society today is the lack of blockchain legal framing. This rule of law means that many blockchain starts as a failure in fundraising, and many investors are reluctant to invest in the scheme. blockchain. With a clear legal environment and legislative procedures to secure tokens in the EU and euro zone will also set new standards for broader blockchain acceptance projects in the future to benefit the Crypto community.

Desico team members have worked together for many years to build successful businesses and bring their unique legal, financial and marketing knowledge to the crowdfunding platform for next generation ICOs.

Coin name: DESI
Coin Price: 1 DESI = 0.08 USD
Gift of
Available platforms: Ethereum
Get paid: ETH
SoftCap: 3,500,000 USD
Hardcap: 32,000,000 USD
Prohibited areas: US and China.

for more information please follow the link below

Website : https://www.desico.io/
Whitepaper : https://www.desico.io/docs/Whitepaper_240518_v2.pdf
Twitter: https://twitter.com/desico_io
Facebook: https://www.facebook.com/desico.io/
Telegram: https://t.me/desicochat

Author : assyfa
Bitcointalk Profil Link: https://bitcointalk.org/index.php?action=profile;u=1348503
My ETH : 0xCa53A32ab48cF8bA4eC4A494bA4e95ceC26Fe71d



Kamis, 04 Oktober 2018

SVANDIS - Revolutionize Your Way to Receive Information to make trade and investment decisions



About Svandis

The Svandis project revolutionizes the way you receive information. By taking the most effective solutions from traditional markets and adapting them to crypto market demands, our platform provides the tools you need to make more informed trading and investment decisions in the turbulent world of digital assets.

The Svandis ecosystem is a collection of powerful tools, analysis, and indicators for professional traders who need real-time, actionable data and analysis. Svandis Community, as well as automatic data feeds, encourages the collection of data and information that can be verified quickly through a patented incentive system.

Beginners will find it easily, professional traders will find it comprehensive. Svandis gives users a broader understanding of market conditions and trends, as well as a comprehensive platform for basic evaluation behind digital and cryptoasset initiatives, such as initial coin offerings and token sales. Svandis collects data from various sources; transform data into reliable and actionable information for professional traders.

The Svandis platform provides the leading financial, analytical and visualization research tools for anyone actively involved in space: short-term and swing traders, traditional holders, analysts, hedge funds, institutional investors, exclusive trading companies, venture capital funds, token sales contributors, and exchange.


Language Processing
Natural language processing will be used to identify cryptocurrency markets trends by using a diversity of information

Machine Learning
Svandis is developing machine learning algorithms to increase the speed and accuracy of data in the Svandis ecosystem

Correlation Analysis
Automated processes will perform correlation analyses between price indicators and variables that are accessible to all users.

TOKEN SALE

TOKEN DISTRIBUTION
60% Token Sale
20% Team
10% Advisors and Partners
5% Marketing ambassador program
5% Acquisition Funds


USE OF PROCEEDS
40% Development and Security
30% Analytics Department
20% Marketing and Business Development
5% Operations
5% Legal


TOKEN SALE INFORMATION

HARD CAP $12,000,000
TOTAL TOKEN SUPPLY 400,000,000
TOKEN FOR PUBLIC CONTRIBUTORS 60%
MAXIMUM TOKEN SUPPLY TO THE PUBLIC 240,000,000
TOKEN PRICE $0.05

ROAD MAP

Q4 2017
Svandis Proof-of-Concept
News aggregation development and data sources research
Light paper release

Q1 2018
Legal integration
Smart Contracts development
Private presale started
DataMining App development

Q2 2018
White paper release
Svandis features development
Token sale website & marketing campaign

Q3 2018
Token sale
Beta version of Screeners, Newsfeed and Heatmaps
Beta testing by a restricted group
Releasing the Svandis Help Desk to allow user’s feedback
Customized User Interface
User’s feedback on the Beta version

Q4 2018
Release candidate version of all Svandis features
Beta version of DataMining App

Q1 2019
Release version of DataMining App
Mobile app version of Svandis

To find out more. You can connect more with Svandis at the link below:


Author: assyfa
My ETH: 0xCa53A32ab48cF8bA4eC4A494bA4e95ceC26Fe71d

Rabu, 03 Oktober 2018

VidyCoin is the first decentralized video advertising distributor to place video ads behind text on web pages through the NLP consensus layer.


https://vidy.com/

Hello friends, how are you, wandy92 will give a little review about vidycoin is the first video to run on the Ethereum blockchain.

Allocation
0.5% of the total supply of VidyCoin is allocated to the Bounty Program, which means up to
50,000,000 VidyCoin will be distributed through this Bounty Program.

Vidy is the first decentralized advertising video distributor to place video ads behind text on web pages through the NLP consensus layer.

WHAT IS A BAD LAYER?
Vidi found the first invisible layer of one page for video, which was launched on the Ethereum block. Vid created a system that measures how long users watch with tracking technology in the implementation layer. Then publishers and Vidy Rewards users keep on advertising with VidyCoins, which is taken to share VidyCoin payments made from advertisers to publishers, to display video ads.

By using freezing, users can now display hyper relevant small videos hidden behind any page text on the Internet, which opens a new dimension on the Internet.


Decision

Vidy doesn't show ads immediately. This plugin only highlights text that is relevant to the ad. When you move the mouse to this text area, a small window will appear where you can intuitively see where this content is going. This can be part of a video, picture or text call. Thus, consumers are not disturbed by foreign elements, but consume information in the stream. And if ad content attracts interest and solves problems, he goes there ready.

Airdrop?


Are you worthy of Airdrop?
Everyone meets the requirements, provided you complete the steps outlined below. All community members currently qualify for Airdrops and referral bonuses as well as new members.

To get 80 VidyCoin, participants must complete assignments for all official VIDY social media platforms. Complete instructions for claiming an Airdrop token will be given from the official announcement.

How to take part?

Fill in the Airdrop form here.
Enter your name, E-mail address and address of the ERC20 wallet. (Myetherwallet, Metamask, Jazz)

Follow the official VIDY Facebook page.
Prize: 10 VidyCoin
Like and Share the post VIDY Bounty on your profile.
Use ags hasht #VIDY #ICO #Blockchain #ETH #crypto
along with a link to the website: https://vidy.com/

Follow VIDY's official Twitter handle.
Prize: 10 VidyCoin
Like and Retweet Tweet VIDY Bounty on VIDY profile.
If you retweeted a tweet with Vidy Bounty with a comment using #VIDY #ICO #Blockchain #ETH # crypto hashtags and a link to the website: https://vidy.com/ in the post description.

Subscribe to the official VIDY Subreditit.
Prize: 15 VidyCoin Convey
embedded message
Make positive comments about VIDY on it.

Subscribe to the official YouTube VIDY Channel.
Prize: 15 VidyCoin
Like the latest VIDY video.
Make positive comments about VIDY on it.

Follow the official VIDY Instagram Account.
Prize: 15 VidyCoin
Like the latest VIDY shipments.
Make positive comments about VIDY on it.

Complete all 4 tasks above (mentioned in points 2,3,4,5 and 6)
Prize: 30 VidyCoin
You are entitled to get additional prizes.

Copy the referral link and spread the word
Refer more people to get more prizes.
There he is. You are now entitled to claim 95 VidyCoin. The token distribution must be made within 30 days after the end of the ICO. Please make sure to stay active on our channel.

Refer your friends to order an additional 30 VidyCoin for each friend who successfully completes all tasks.

Bonus: Airpoint Referral System Ranking

Referral bonuses will be chosen based on the most referrals. You only need to refer more people to win more prizes.

Champion 1 - 3,000 VidyCoin

Champion 2 - 2,500 VidyCoin

Champion 3 - 2,000 VidyCoin

4th place - 1,750 VidyCoin

5th place - 1,500 VidyCoin

Champion 6 - 1,250 VidyCoin

Place 7 - 1,000 VidyCoin

Champion 8 - 750 VidyCoin

Place 9-500 VidyCoin

Place 10 - 250 VidyCoin

To get 3,000 VidyCoin, you must refer as many people as possible. The top 10 winners will be announced when official ICO sales have ended. The top 10 winners will be selected based on the most references.

The air drops will last for a short time, so hurry up, register and refer all your friends to become Airdrop VidyCoin winners!

While VIDY is busy calculating your rewards, you can continue to support the VIDY ICO Bounty Campaign by posting your finished tasks on the thread. Your belief in our vision and the strength of our community will make VIDY work. If you have further questions about the Bounty and Airdrop Campaigns, please send a message to us in the VIDY Telegram group.

Please note: DO NOT provide an exchange address! The Airdroped Vidycoin can only be sent to the ERC-20 Compatible Wallet like MEW (https://myetherwallet.com), Metamask, Jazz or hardware wallets such as Trezor or Ledger Nano.

Project team
Like many startups in the Silicon Valley, Vidy's history began in the Harvard Dorm room, where Patrick Colangelo got the idea.

A few years later, Vidy was a team of world-class engineers and entrepreneurs. Each of them has more than one success in the technology business and earns more than one million dollars.


ICO Token name: VIDY
Tokens Type: ERC20
Payment Method: ETH
Soft Cap: 15,000 ETH
Hard Cap: 60,000 ETH

The distribution of tokens and funds is as follows:


All the important information about the Vidy Coin project can be found here:

WEBSITE: https://vidy.com
TELEGRAM: https://t.me/vidycoin
WHITEPAPER: https://vidy.com/static/whitepaper.pdf
ANN THREAD: https://bitcointalk.org/index.php?topic=4607821.0
BOUNTY THREAD: https://bitcointalk.org/index.php?topic=4562571.0
FACEBOOK: https://facebook.com/vidycoin
TWITTER: https://twitter.com/vidycoin
MEDIUM: https://medium.com/@vidycoin
INSTAGRAM: https://www.instagram.com/vidycoin/
LINKEDIN: https://www.linkedin.com/company/vidyinc/
REDDIT: https://reddit.com/r/vidy
STEEMIT: https://steemit.com/@vidy
GITHUB: https://github.com/vidy

My profile Bitcointalk: assyfa
My ETH: 0xCa53A32ab48cF8bA4eC4A494bA4e95ceC26Fe71d
Bitcointalk Profile: https://bitcointalk.org/index.php?action=profile;u=1348503